|
作為 Maker 三不五時都會需要作一點小電路,如何讓這個過程手到擒來,主要就看你選什麼工具。我這邊用的是 KiCAD, FlatCAM 和 CNC 來處理,所以這裡來分享一下幾個關鍵流程,加快每次的實作速度。
- 電路草圖
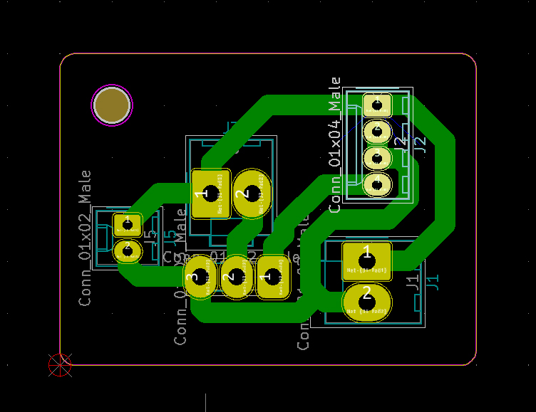
這部份是用 KiCAD 的 Schematic Layout Editor 去處理。 1. 把電路上會用到的各個零件符號加進去。 2. 把每個腳位的接線配好。 3. 接線接好之後,一定要針對每個元件去編輯它的屬性和封裝。 4. 生成網絡列表(Net list)文件。 5. 之後就可以進到下一階段,開啟 PCB Layout Editor。

- 電路繪製
這部份是用 KiCAD 的 PCB Layout Editor 去處理。 1. 使用前先作 Load Netlist 動作,把上一階段產生的網絡列表載位。 2. 這時會出現你所選用的每個零件和各零位腳位之間的配線。 3. 按照你希望的佈局把這些零件擺到你希望的地方去。這部份的考量因素很多、沒有標準,得自己評估。 4. 按照電氣需求選擇適合的線寬、過孔等等。 5. 開始將各零件腳位的佈線接好。(這部份有自動 Layout 的程式,不過是不是能一次就幫你佈好,得看設計。) 6. 設定電路板的尺寸、相關固定孔、文字等等。這部份需要生成在對應的圖層,不然會亂掉喔。

7. 之後就可以選擇「文件→繪製」,然後產生你需要的圖層的 Gerber 檔以及生成鑽孔文件。


8. 之後就可以到下一個程式,開啟 FlatCAM 了。
- FlatCAM
這是一套以 Python 開發的電路板雕刻路徑產生器,下載解壓縮之後,執行目錄中的 FlatCAM.py 即可依序操作,如下: 1. Open Gerber - 載入由 PCB Layout Editor 產生的 Gerber file,包括正反面線路、邊界、切割邊界等各相關圖層。 2. Open Excellon - 載入由 PCB Layout Editor 產生的 Excellon file,這是電路板上的孔位資料。 3. 點選 Gerber 類型中的背面銅箔 *-B_cu.gbr → 切換到 Selected 標籤頁 → 選擇 Isolation Routing → 設定雕刻刀資料及雕刻深度 → Generate Isolation Geometry。即可產生環繞銅箔邊界的路徑。

4. 選擇介面上的 Set Origin 功能將座標原點設定在電路板的某一個角落。 5. 點擊二下 Geometry 裡產生的 *.iso 即可顯示產生 CNC Gcode 的介面,這裡要設定一下 CNC 的運作參數,然後按下 Generate CNCJob object,成功後即可 View CNC Code,確認OK後將 Gcode 存檔即可。以 Mach 3 來說,我會存成 *.tap 的檔名。

6. 點擊 Gerber 類型中的切割邊界 *-Edge_Cuts.gbr → 切換到 Selected 標籤頁 → 選擇 Bounding Box 中的 Generate Geo。即可產生這塊電路板的外邊界路徑。 7. 點選 Gerber 類型中的背面銅箔 *-B_cu.gbr → 切換到 Selected 標籤頁 → 選擇 NCC Tool → 設定雕刻刀資料及雕刻深度 → 在 Common Parameters 分區中將 Rest 打勾,同時 Selection 改為 Reference Object, Ref. Type: Geometry, Ref. Object: 在步驟5所產生的電路板邊界路徑 → 按下 Generate Geometry。即可產生將沒有線路的銅箔全部挖除的路徑。

8. 點擊 Gerber 類型中的切割邊界 *-Edge_Cuts.gbr → 切換到 Selected 標籤頁 → 選擇 Cutout Tools。此時,若你的電路板是矩型,可以按 A. Automatic Bridge Gaps 分區的 Generate Rectangular Geometry 來產生切割電路板的路徑;如果你的電路板不是矩型(有圓角或不規則),則要按 B. Manual Bridege Gaps 裡的 Generate Manual Geometry。

9. 點擊二下 Geometry 裡產生的 *.iso 即可顯示產生 CNC Gcode 的介面,這裡要設定一下 CNC 的運作參數,然後按下 Generate CNCJob object,成功後即可 View CNC Code,確認OK後將 Gcode 存檔即可。
- CNC 上機操作
這部份因為每台機台的操作方式不同,這裡不另外說明,基本上跟操作 CNC 的流程相同。 我個人來說,都是銅箔基板固定好之後,先雕刻 Isolation Routing → 挖掉沒有電路的銅箔(有些人為了省時間,這個動作可以省下)→ 依序鑽孔 → 將電路板切下 → 完工。

- 補充說明
以上產生 Gcode 的部分除了製作電路板的觀念之外,還要用到 CNC 的操作觀念,所以可以有更多的不同玩法。例如在銅箔基板上挖出定位孔,然後進行正反面的電路雕刻;或者將電路板雕刻成具有特殊功能或形狀來進行組裝等等。
|